| 多地高速差异化收费将到期 部分路段通行费调整 |
| hwyst.hangzhou.com.cn 2025年12月30日 09:48:32 星期二 |
| 嘉兴高速差异化收费政策即将到期,明年将不再免费?这几天,关于高速差异化政策结束不再免费的话题在网上热议。12月25日,橙柿互动记者从嘉兴高速管理部门获悉,自2026年1月1日起,嘉兴市实行了5年多的县区本地牌照小客车上下高速免费政策将停止,但国家规定的节假日免费不受影响。 而实际上,台州、丽水等地部分路段高速差异化收费政策与嘉兴同步到期。
部分路段“高速差异化收费政策”到期 根据浙江发布在2024年8月26日发布的消息,2024年浙江省政府办公厅发布《关于部分高速公路实施差异化收费有关事项的复函》,同意有关高速公路实施差异化收费政策,对符合条件的车辆予以通行费优惠。涉及路段包括: 对经过诸永高速温州北收费站仅往返温州市区至罗东街道(不进出高速公路网),且使用电子不停车收费(ETC)的所有车辆按省政府批复收费标准的6折收费。 对仅行驶金丽温高速公路仰义互通至机场枢纽、甬莞高速公路灵昆互通至金海湖互通段,进出均在仰义、温州西、娄桥、温州南、瑶溪、机场西、机场、灵昆、金海湖收费站,且使用ETC记账卡的浙C牌照1类客车,通行费(含车次费)按省政府批复收费标准的5折收费。 对从台金高速公路沿江收费站出高速公路的所有车辆免收台金高速公路东延台州市区连接线通行费。 对仅行驶台金高速临海城南收费站至沿江互通收费站路段(含台金高速公路东延台州市区连接线),进出均在临海城南、沿江收费站,且使用ETC记账卡的浙J牌照1类客车免收通行费。 对仅行驶台金高速仙居城关收费站至仙居下各收费站路段,且使用ETC记账卡的1类客车免收通行费。 上述项目优惠政策实施时间暂定至2025年12月31日。 12月23日,台州临海市交通运输局发布通知称,临海市境内部分高速公路差异化收费政策(进出均在台金高速临海市区收费站、沿江收费站,且使用ETC记账卡的浙J牌照1类客车免收通行费)将于2025年12月31日24时到期,从2026年1月1日0时起将不再继续实施该政策,恢复收费。
这些路段仍将实行“优惠政策” 当然,并不是省内全部高速免费政策都到期不再免费,宁波市接下来甚至还将扩大高速差异化收费政策适用的范围。 根据2024年12月,浙江省政府办公厅发布《关于我省部分高速公路实施差异化收费政策有关事项的复函》,同意衢州部分高速公路实施差异化收费政策,对符合条件的车辆免收通行费。对仅行驶杭新景高速公路衢州段开化南互通至渊底枢纽段、杭金衢高速公路常山互通至龙游互通段、黄衢南高速公路开化互通至江山互通段、杭新景高速公路龙游支线龙游北互通至吕塘角枢纽段、吕塘角枢纽至龙丽丽龙高速公路龙游南互通段,进出均在杭金衢高速公路衢州东、衢州西、常山、常山东、龙游、柯城、衢江,黄衢南高速公路衢州南、江山、开化,龙丽丽龙高速公路龙游南,杭新景高速公路龙游支线龙游北,杭新景高速公路衢州段开化南等13个收费站,且使用ETC记账卡的浙H牌照1类客车免收通行费。优惠政策实施期限暂定至2026年12月31日。
据浙江ETC公众服务平台官方微信号信息,差异化收费政策适用到2026年12月31日的还有台州温岭两高联络线、甬莞高速公路。对使用ETC记账卡的浙J牌照1类客车,按通行费收费标准的5折收费。优惠路段为过往甬台温高速公路至沿海高速公路温岭联络线(温岭两高联络线)、甬莞高速公路部分路段,进出均在温岭两高联络线泽国、温岭城区、新河,甬莞高速公路温岭北、温岭东等5个收费站(未途经温岭两高联络线的车辆不享受通行费优惠政策)。
图源 | 浙江ETC 以及松阳县境内部分高速公路,优惠对象为使用ETC记账卡的1类客车,免收通行费。优惠路段为仅行驶溧宁高速公路古市互通至象溪互通段,进出均在溧宁高速公路古市、松阳、象溪等3个收费站。 另据宁波媒体“甬派”报道,宁波市北仑区的高速优惠范围还将在2026年扩大,自2026年1月起,北仑区境内高速优惠通行范围将从目前8个收费站间免费,扩大至10个收费站,新增近两年开通的象山湾疏港高速(昆亭-春晓段)的春晓和六横公路大桥一期的梅山2座收费站,实现北仑高速优惠通行区域全覆盖。 以下是来自“浙江ETC”优惠路段信息:
客车优惠:
各地牌照优惠路段:
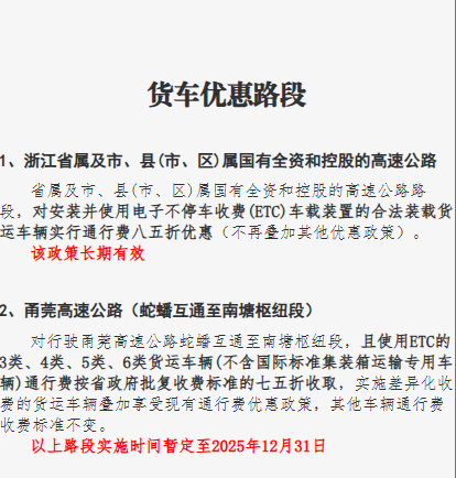
货车优惠信息:
温馨提示 🔷1类客车是指车长小于6米且核定载人数不大于9人的载客汽车; 🔷未行驶在规定高速路段、途经其他路段,进出收费站不在规定收费站的车辆,须按规定正常收费。 |
| 来源:橙柿互动·都市快报 作者:记者 徐慧兴 编辑:程慧雨 |



















