| “身后一件事”线上办理方式更新 统一认准这个途径 |
| hwyst.hangzhou.com.cn 2026年01月21日 16:59:56 星期三 |
| 1月20日,记者从杭州市民政局了解到,即日起,“身后一件事”联办业务(包括逝者养老保险待遇申领、医保账户清退、财产查询、遗嘱公证信息核查、户口注销等事项)的线上申请,需统一通过以下新路径办理,其他办理入口已停止服务。 具体可以通过以下方式进行操作: 家属或受托代办员可以通过“浙里办”APP或支付宝搜索“浙里办”小程序,搜索并进入“浙里逝安”服务应用。在应用内找到“联办申报”功能入口,即可在线填报,一次性申请办理上述所有事项。
还可以在“浙里办”首页,找到“高效办成一件事”进入,点击“个人身后‘一件事’”。
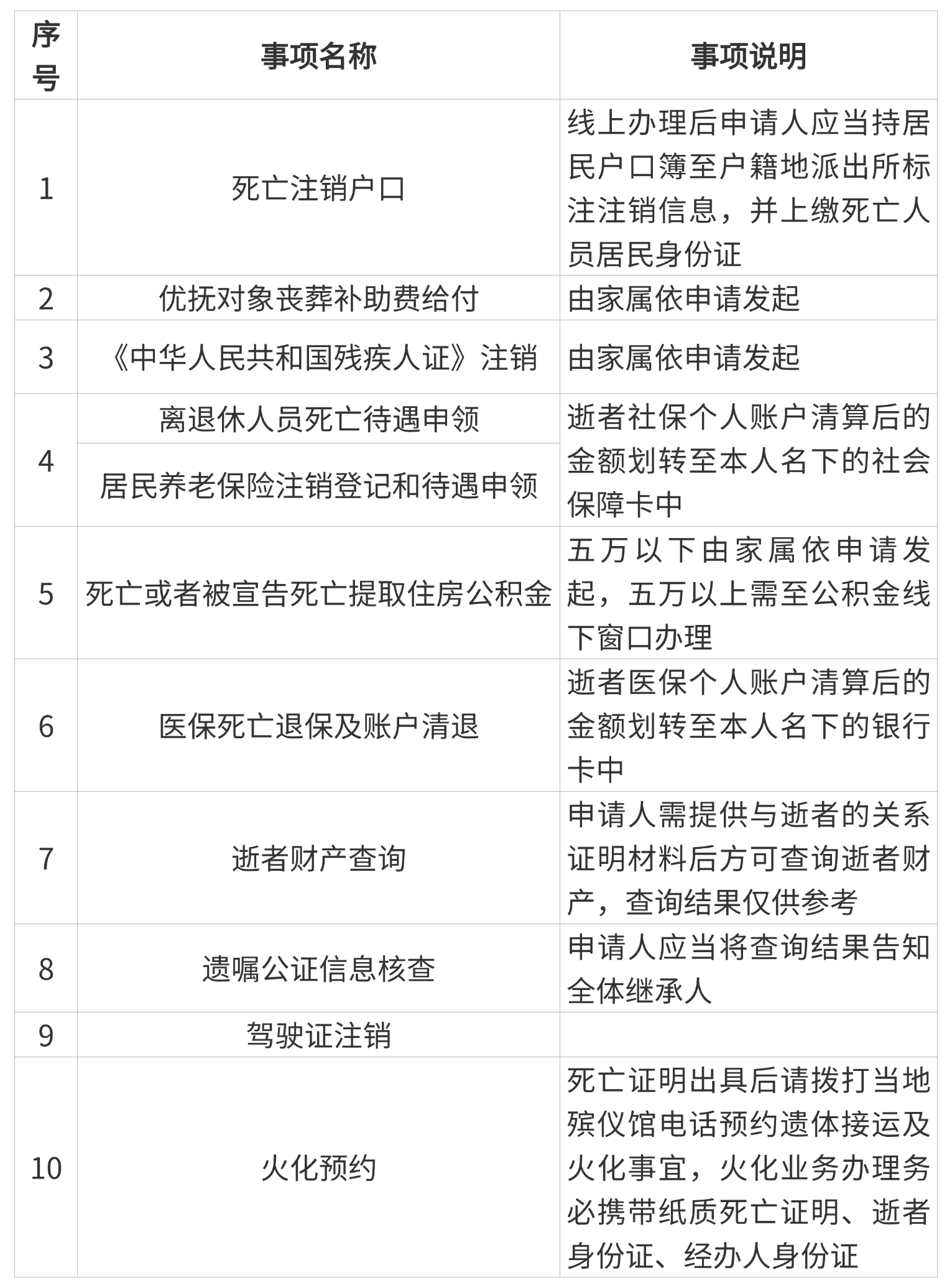
家属申报前,建议提前准备好逝者身份证原件、户口本以及经办人身份证原件(建议直系亲属)。办理好死亡证明后,就可以申请办理“身后一件事”。 据了解,身后“一件事”联办事项共有十项内容,家属可一次选择需办理的所有事项,也可分次选择办理不同事项。
|
| 来源:杭州网、杭州通客户端 作者:记者 闫雨婷 通讯员 金茂贤 编辑:郑海云 |




