| 杭州市区体育中考明日报名!今年新增一个项目 |
| hwyst.hangzhou.com.cn 2026年03月06日 17:12:59 星期五 |
| 3月6日,据杭州市教育局,今年市区体育中考将安排在3月下旬至4月底进行。第一轮考试网上报名时间为3月7日8:00—3月9日18:00。今年市区体育中考最大的变化是新增了足球项目。 在省政府发布的《关于推进足球高质量发展的若干措施》中,明确“将足球列入全省中小学体育课教学内容,纳入中考体育选项范围。”该文件自2026年1月5日起实施。
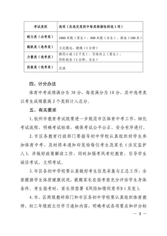
此次中考体育政策调整,是在原来耐力类、跳跃类、力量类的基础上,增加了技能类,即足球项目。足球项目测试办法和评分标准与全市中小学生体能素质检测的足球绕杆射门项目一致。
具体的测试办法是,考生在一片平整开阔的人工草皮场地上进行测试。测试区域长28米,宽6米,共设8个标志杆,杆与杆的间距为2米。考生须先完成运球绕杆,再完成射门,当球的整体越过球门线时停表,以时间长短记录成绩。 男生的满分成绩为用时11.5秒以内,女生的满分成绩为用时13.6秒以内。每名考生限考两轮,每轮两次机会,取最好成绩。首轮未得满分可参加第二轮测试。
评分标准 考试过程中出现以下情形时,均属无效,不计入成绩: 1.用手或手臂故意触球; 2.球整体出任一侧边线; 3.运球绕杆时撞倒标志杆; 4.漏绕杆后射门。 记者了解到,足球绕杆射门项目已纳入全市中小学体能素质测试多年,学校和学生均较为熟悉,有较好的群众基础。目前其他已将足球纳入体育中考的城市,大部分采用这一形式。 本轮改革,适用于今年应届初三学生。今年采用“必考类与选考类相结合”的方式进行。 必考类即耐力类,耐力类项目在促进学生心肺功能、提高身体素质、锻炼意志品质方面有关键作用,且省内外许多城市都将耐力类项目作为考生必考项。 第一轮报考时,在跳跃类、力量类和今年新增的技能类中,考生可以任选两类。也就是说,考生体育中考依然是考三项,总分30分,每一项10分。第二轮报名时,考生可在第一轮考试中未获满分或未作选择的类别里,按照耐力类必考、其余三类“三选二”原则,选择项目参加考试。 值得一提的是,选考类以考生成绩最高的2个类别计入总分。这也给了考生更大的选择空间。 以下是今年杭州市区中考政策的完整通知。
|
| 来源:杭州网、杭州通客户端 作者:记者 吴越溪 通讯员 杭教 编辑:程慧雨 |





















