| 2月24日起 杭州市婚姻登记机关逐步恢复婚姻登记办理 |
| hwyst.hangzhou.com.cn 2020年02月22日 13:05:05 星期六 |
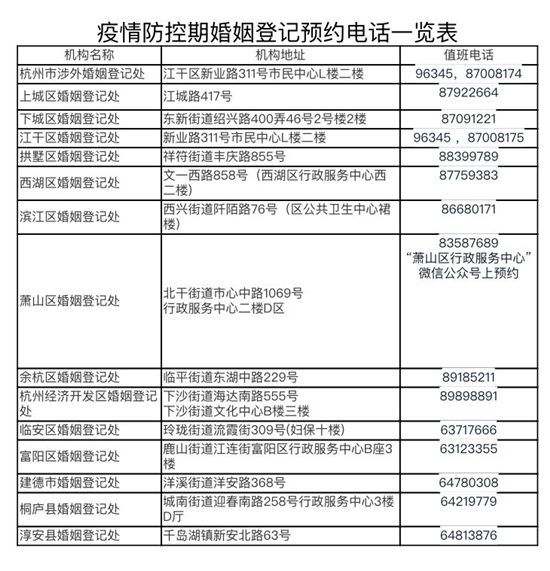
| 杭州网讯 2月22日,杭州市民政局发布公告。为统筹疫情防控、复工复产需要,满足疫期防控期间群众婚姻登记办理的需求,做好疫情防控和婚姻登记工作两不误,经研究决定,从2020年2月24日起全市婚姻登记机关逐步恢复婚姻登记办理。现将相关要求公告如下: 1.实行登记预约制。婚姻当事人应提前1-2天通过电话、微信等进行预约结婚登记、离婚登记、补领婚姻登记证。婚姻登记机关科学均衡设置预约对数、预约时段,分批分段进行登记,避免扎堆登记,减少人员逗留时间。 2.推行材料预审制。工作人员提前与预约当事人联系,通过传真、QQ、微信、电子邮箱等群众不到现场的方式,进行婚姻登记材料预审、线上指导,缩短婚姻登记当事人的现场办理时间。 3.婚姻当事人、特殊群体的陪同人员必须规范佩戴口罩,出示“杭州健康绿码”,配合测温筛查和身份信息核验,经确认无恙后排队叫号进入婚姻登记场所。若有发热等症状的,请延期办理。 4.暂停开展结婚登记颁证仪式和婚姻家庭辅导等服务,原则上暂停“婚育户一件事”联办事项,缩短人员聚集和滞留时间。 只要感情深厚、身体健康,哪一天登记都是好日子,请尽可能错开新型冠状病毒感染肺炎疫情期进行婚姻登记,减少登记场所人员往来和聚集。
|
| 来源:杭州网 作者:通讯员 黄颖斐 记者 夏煌磊 编辑:徐洁 |


